社歴
ハコ企業として有名だった原弘産、2019年にはEVO FUNDが株式の61.5%を取得し親会社となり商号をREVOLUTIONに変更。
2023年には代表取締役のジョン・フーらによる合同会社FO1が6円で株式公開買付けにより議決権所有割合ベースで65.0%の株式を取得し親会社となりました。※上場維持
↓ネットの反応
上場来高値153万円のREVOLUTION(旧・原弘産)、6円でTOBされる(ハコ企業として上場は維持)
ヤマワケエステート
2024年8月30日、投資型クラウドファンディング「ヤマワケ」を運営するWeCapital社の子会社化とそのための第三者割当増資、そして株式併合(10株→1株)を発表しました。
投資型クラウドファンディング「ヤマワケ」を運営するWeCapital社の子会社化及び10株を1株にする株式併合に関する補足説明資料
ヤマワケエステートは本田圭佑がオフィシャルパートナーであり、人気起業リアリティショー(ヒカルや朝倉未来)のNontitleで広告を出しヒカルやホリエモンとコラボし知名度は抜群でした。
滝沢ガレソまでPRに使うぐらいですからネット人気だけを訴求した広告戦略です。
ヤマワケエステート、ツイ消しされてるけど、PR TIMESとYouTubeには残ってますね。本田圭佑や滝沢ガレソも #PR してましたが、今回の滝沢ガレソはギリギリ地雷踏んでなくて、何だかんだ危機管理能力あるなと感心してます。まぁ彼は煽ってないのでセーフでしょう。小狡く利口な野郎ですよ(ニヤニヤ https://t.co/4pCXCxzl9A pic.twitter.com/6nUoh0qLXk
— Informer🤡リクルートと裁判してる (@PR_Informer) March 8, 2025
ファンドとしては過去元本割れした事がなく、少額から不動産投資が可能で平均12%前後の高利回りを売りにかなりの人気だったようです。
また、まともな投資家であれば「嘘でしょ?」と目を疑いたくなるような超高利回り案件もありました。


REVOLUTIONが子会社化を発表した時、株式投資家が注目したのは有名企業という事よりも『株式交付による WeCapital 株式会社の子会社化に関するお知らせ』に記載されたWeCapitalの事業計画(業績予想)でした。


REVOLUTIONって売上55億、利益3億とかの会社だからこれはビックチェンジですね。この事業計画が本当なら・・・
てか、こういうのって裏口上場とも言うんだけどね。もうREVOLUTIONじゃなくてWeCapitalが事業の中心になっちゃう

尚、30日引け後の発表でしたが30日までREVOLUTION株は謎の急騰をしていました。


不思議な事もあるものですね
高額優待
2024年10月23日、REVOLUTIONは高額優待(QUOカードPay60,000円×年2回)を発表しました。
※二回連続株主名簿に記載(=半年以上の保有)が条件
※この時のREVOLUTIONの株価で計算すると優待利回り約14%
これを受けて株価は二日連続ストップ高と急騰しました。

株価上げようと必死過ぎ・・・
これはあまりにも高額(12万)・高利回り(14%)だったため「桁が間違っているのではないか?」「本当に実施されるのか?」と質問が相次いだようで翌日には補足説明資料を出し「桁間違いでもないしリスクシミュレーションをしているので確実に配布可能な金額」と発表しました。

↓ネットの反応
REVOLUTION(旧・原弘産)、QUOカードPay年12万円の株主優待が破格すぎて何か匂うと逆に怪しまれる
漢気ストックオプション
2024年11月21日、REVOLUTIONは新藤社長に有償ストックオプションを発行しました。
有償ストックオプション(第9回新株予約権)の発行に関するお知らせ
注目されたのは株価が150円を下回った場合、506円で強制執行されるという条項。
単純計算で株価が150円を下回ったら社長は約12億円の含み損を抱えた状態となります。


漢気溢れる背水の陣ですね!
尚、新藤社長は雇われ社長(東京工業大学→経済産業省→ハーバード大学大学院→マッキンゼー→REVOLUTION)でありREVOLUTION株を持っていませんでしたので、このSOが行使されれば名実ともに社長となる予定でした。

とんでもないキラキラの経歴ですね
話と違う!
2024年12月13日、WeCapital買収の連結業務が間に合わず決算発表を延期しました。
本日開示の通り、決算発表を12月20日に延期します。買収先の連結業務が間に合わず、昨夜監査法人様と協議し決定しました。当日の発表となり誠に申し訳ありません。迅速に対応いたしますので、何卒ご理解賜りますようお願い申し上げます。
— 新藤弘章@レボリューション証券コード:8894 (@Hiroaki_8894) December 13, 2024
2024年12月20日、REVOLUTIONは2024年10月期の本決算を発表しました。
勿論過ぎた期の数字はどうでもよく、WeCapitalが連結される来期のガイダンスが注目でした。
WeCapitalの事業計画の売上と営業利益がREVOLUTIONの業績に足されるのに、売上少なすぎるし営業利益ものれん償却を考慮したとしても少なすぎます。その理由は決算短信の方に書かれていました。



社長はのれん償却のせいで営業利益が少ないのでのれん償却をしなくてもよいIFRSに会計基準を変更すると言っていますが、そういう事じゃなくてWeCapitalの売上も営業利益も買収時の事業計画通りでないのが問題なのです。
キャッシュアウトが無いため、優待に関しても問題なく配布出来ますのでご安心ください。2027年10月期のIFRS適用を目指しており、今回の15億円ののれん代もIFRS適用の際に戻されます。
— 新藤弘章@レボリューション証券コード:8894 (@Hiroaki_8894) December 20, 2024
本決算発表後、夜間PTSは急落!ここで逃げた人は九死に一生を得ました。
Revolution 決算が出た直後→ストップ安まで pic.twitter.com/QRrpvIQnfs
— 魯 (@rororootn) December 20, 2024
WeCapitalの事業計画を基に株価が形成されていたため、この決算発表後二日連続寄らずストップ安となりました。

決算延期はフラグだったのかな・・・
↓ネットの反応
高額QUOカードPayで株価を吊り上げたREVOLUTION(旧・原弘産)、案の定のクソ決算で触る者みな嵌め込みにかかる
尚、これで株価が暴落したため、REVOLUTION株を投げ売りしてしまい株主番号が変化し高額優待が貰えなくなる投資家の救済のために優待基準日を変更するというかつて例のない株価対策をしてきました。
本日優待に関する開示を出させていただきました。開示の通りではございますが、売却数に伴う株主番号の変化が証券会社様によって異なるため、意に沿わない売却をしてしまった方に対する特例措置となります。
— 新藤弘章@レボリューション証券コード:8894 (@Hiroaki_8894) December 24, 2024
株主番号の変化は証券会社様にお問い合わせいただくようお願いいたします。…

優待基準日ってこんな簡単に変えれるんですね
↓ネットの反応
高額QUOカードの効き目が切れたREVOLUTION(旧・原弘産)、何とかしようと苦肉の株価対策を絞り出す
償還延期
2025年3月7日、突然ヤマワケエステートの以下の三つのファンドが償還延期となりネットで炎上しました。
- 62号.札幌市宮の森 2nd隈研吾&Knight Frank社
- 106号.札幌市宮の森 3rd 隈研吾&Knight Frank社
- 119号.札幌市宮の森 4th 隈研吾&Knight Frank社
会社の公式発表は以下になります。
有識者の説明は以下になります。
ヤマワケエステートの償還延期問題の経緯・問題点と不動産クラファンの注意点
償還延期はよくある事でもあるようなので実際ヤマワケエステートがどうなっているのかは分かりません。
ただ、WeCapital創業者の松田悠介氏が解任されたとの噂、Xが鍵垢になって沈黙している事、REVOLUTIONの新藤社長のXも沈黙となっているタイミングでの償還延期が不安を煽っています。

【REVOLUTION(8894)】前日比-2.00(-1.00%) 株主の信頼回復に黄信号
— めいめい@株わかりやすくまとめ・解説 (@invest_ai_) March 8, 2025
REVOLUTION株は投資家の不信感が強まる中、200円台を割る展開に。松田氏の取締役解任やヤマワケ関連の懸念が表面化し、会社側の沈黙が株価下落に拍車をかけています。… pic.twitter.com/MJpUh02SN7
炎上中のヤマワケ/Wecapital、償還遅延で事業モデル自体が案の定成り立っていなく代表解任からすると赤字の可能性が極めて高い。
— 投資犬🐶 (@latte_zo) March 9, 2025
経歴自慢でイキり散らかしてた社長もずっとだんまりになってて、レボリューションの来週決算は悪いと予想。
ヤマワケエステートを運営するWeCapital「すでに黒字化」「上場基準を満たしている」「最低でも時価総額600億円で上場」と言われて、Revolution(8894)の新藤CEO以下、経営陣は信じて買収してしまった模様
— 田端@同時接続2500人の株ライブで銘柄紹介したら株価が動いた! (@tabbata) March 9, 2025
東大から経産省、ハーバードMBAからマッキンゼーの人が、何しとん?スリッパで頭を叩く!? https://t.co/JmGF6pVYce pic.twitter.com/WbgsyR4745
また、投資家の関心はREVOLUTIONの新藤社長が背水の陣で行った株価150円を下回ったら506円で強制執行される漢気ストックオプションの行方です。
なぜなら、この時株価199円で翌営業日のストップ安は149円とちょうど150円を下回る株価なのです。
2025年3月10日(月)株価は一時180円(-10%)まで下がるも191円(-4%)で引け、漢気ストックオプションの強制執行は免れました。


ビックチェンジとか高配当とか関係なくチャートが死んでる・・・元原弘産とヤマワケエステートの信頼のなさが表れている・・・
↓ネットの反応
本田圭佑さんが広告塔のヤマワケエステート、高利回りを謳う不動産クラウドファンディングが償還延期騒動でワケアリエステートになってしまう
一度も実施せず優待廃止
2025年3月11日、早くも今年の糞株大賞が確定する驚愕の幕引けとなりました。
なんと、常識外の高額優待を出して株価を吊り上げておいて、一度も優待を出さずに廃止するという常識外の仕手戦における「革命」を起こしました!
しかも追加優待を出すと言っておきながら真逆の優待廃止という嵌め込みムーブ!

夜間PTSは速攻ストップ安張り付き、二日連続寄らずストップ安となりました。


150円を下回ると新藤社長は506円でストックオプションの強制行使で約12億円の含み損となります。
しかしなんと、同時に新株予約権の放棄を発表!!

何が漢気ストックオプションだ!強制執行されそうになったら放棄出来るなら意味ない条項じゃん!!
ストックオプションの行使要件に「在籍要件」があったため、放棄を会社に受け入れさせるために社長を辞任。


最初から腰抜けストックオプションだった!そして今までXで盛んに発信してたのに最近ダンマリになってたのはこういう事?!
更に更に、株主優待制度の廃止理由にとんでもない事が書いてありました。


要は、WeCapitalを買収するためWeCapitalの関係者に株式を交付していたが、その株式はWeCapitalがナスダック上場するまで売らない約束だったのに、高額優待の発表で株価が暴騰したタイミングで彼らが売っていた。そのため高額優待を払わないといけない株主数が増加し払えなくなったので優待を廃止するという事。
※こうなると会社発表では12月~1月に売ったとあるけど、高額優待発表で大暴騰した後全戻しで暴落した時の異常な売り圧力も関係者が売っていたのではないかと怪しく思えます。

そりゃ、WeCapitalの松田悠介さん鍵に籠るはずです。


いくら社名を変更しようと所詮原弘産でした
こうなってくると、今まで償還延期なんてなかったのにいきなり三つも償還延期したヤマワケエステートも怪しく思えてきた。元々常識外の高利回りで怪しまれていたし

尚、REVOLUTIONは2025年3月14日に以下の二点について適法性を検証する第三者委員会を立ち上げました。
①株主優待を実施する気がないのに株価上昇のため公表した
②新藤元社長の漢気ストックオプションは辞任による撤廃を前提としていた
リーガルバトル
集団訴訟(株主→REVOLUTION)
株主総会でも盛んに株主提案している物言う個人投資家・平松裕将氏が動きました!
まず一連の資料をまとめて証券取引等監視委員会に告発!
■REVOLUTION(8894) 株主優待制度廃止発表・その4
— 平松裕将 (@hiromasa1974) March 11, 2025
クオカード6万円は、一度も実施されることなく廃止。
業績改善を演出 → あり得ない優待 → 株価急騰 → 売抜け → その後大暴落
※仮に関係者の中に、意図的にシナリオを描いた人物がいたとすれば、それは犯罪行為に当たる可能性がある。… pic.twitter.com/6UJXMv4Qko
他の投資家にも告発を訴えます。
■REVOLUTION(8894) 株主優待制度廃止発表・その6
— 平松裕将 (@hiromasa1974) March 12, 2025
クオカード6万円の株主優待は、一度も実施されることなく廃止。
証券取引等監視委員会への告発は、株主でなくても可能です。個々の行動が、大きな組織を動かします。https://t.co/HymcITMDr1… pic.twitter.com/LgkWr6YKfC
その中でフルッタフルッタが2024年4月~2025年4月までREVOLUTION株をEVOファンドに約2050万株貸していた事が判明しました。
■REVOLUTION(8894) 株主優待制度廃止発表・その7
— 平松裕将 (@hiromasa1974) March 13, 2025
※※※絶対に投資の参考にしないでください。
先日から証券取引等監視委員会への告発のために資料を集める中で、フルッタフルッタ(2586)が2024年4月にREVOLUTION株 2050万株をエボリューションキャピタルに貸し出していたことを知った。… pic.twitter.com/4RZL2v3VY5


REVOLUTION株暴落してるのにフルッタフルッタは売れないって事?!
それもあるけど、EVOはこの貸株を元手に空売りをしてたら株価暴落でぼろ儲けって事


貸株期限間近にそんな都合のいい事・・・どこまでが偶然でどこまでが仕組まれてるの?!
更に平松氏はボランティアで被害に遭われた個人投資家を集めて集団告訴をします。
■REVOLUTION(8894) 株主優待制度廃止発表・その9
— 平松裕将 (@hiromasa1974) March 15, 2025
クオカード6万円の株主優待は、一度も実施されることなく廃止。
証券取引等監視委員会への告発に続いて、集団告訴を検討中です。昨日、東京の法律事務所(弁護士20名在籍)代表者に相談し、今月下旬に集団告訴の可否を判断することになりました。… pic.twitter.com/k2VbkSbiec
新藤弘章様
— 平松裕将 (@hiromasa1974) March 17, 2025
あなたが株主に対して贖罪の気持ちがあるなら、損失を賠償して欲しい。
今、300名の方が集団告訴(集団訴訟)のために連絡をくださっています。
お願いします。
お金を返してあげてください。
私が会場を全て手配します。… https://t.co/uRExTcOdBk
■REVOLUTION(8894) 株主優待制度廃止発表【最終回】
— 平松裕将 (@hiromasa1974) March 19, 2025
集団訴訟の締め切り後にも多数申し込みが続き、お力になれなくて申し訳ございません。
来週、私が信頼する弁護士が引き受けてくだされば、集団訴訟について投稿を続け、二度とこのような企業が現れないように啓発を続けます。
■最後に…
刑事告訴(松田氏→REVOLUTION)
2025年3月19日、松田悠介氏(WeCapital前代表)が投資家・田端信太郎氏のYouTubeチャンネルで事の真相を語りました。
- REVOLUTION社はガバナンスが崩壊しており筆頭株主である合同会社FO1の代表・美山俊が実質仕切っている(役員でもないのに名誉会長という名の元、社内に会長室を作って支配)
→SESC・東証・監査委員全てに文書で通知済み
※新藤元社長は傀儡 - 共通の知人を通してREVOLUTIONを紹介されたがWeCapitalとの経営統合の話をした事はない
- 松田氏はWeCapital代表を美山氏によって突然解任された
※エビデンス(録音)有り
→経営権は取らない・受け入れる取締役は1名の約束だったのに美山氏含む3名送り込まれて会社を奪われた - 株主優待の提案をしたのは新藤元社長、決済権者は美山氏
※エビデンス(録音)有り - 松田氏保有分のREVOLUTION株の50%はロックアップが掛かっているが、掛かっていない逆アーンアウト分は売っている(株式交換前も後も売却の意志を示し合意している)
※にも関わらず今回松田氏等WeCapital関係者が売らないという口約束に違反して売却したので株主数が増え財源が足りなくなり優待が払えなくなったと責任転嫁された
※優待を出す財源はあると考える→適時開示の虚偽記載に当たる - 松田氏がREVOLUTION株を売ったのは決算暴落した後の200円~300円のレンジで優待で上がった株価分の利益は得ていない
※決算前はインサイダーになるので売れない - 東京地検に告訴状(威力業務妨害等)を出している
- ヤマワケエステートの不動産クラウドファンディング自体は詐欺ではない
※WeCapitalの株主が持ち込んだ不動産案件しか扱わないので安全でちゃんと価値のある物件
※物件ごとにファンド組成し分別管理をしているのでポンジスキームではない
※ヤマワケエステートが高利回りなのは本来不動産開発は30%~40%利益が出るものでその分を還元しているから
※償還延期された物件もちゃんと売れて償還されるはず
※松田氏が解任された後の状況は分からないが・・・
超要約すると「美山氏が全部悪い」
尚、美山俊氏(別名:李東俊氏)が辞任を迫る音声が流出しました。
【経済評論 REVOLUTIONの流出音声公開】
— 芸能ライター山本武彦 (@geinowriter) March 17, 2025
株式会社REVOLUTION(証券コード:8894)は、2024年10月に年間12万円相当の高額な株主優待制度を発表したが、2025年3月11日に一度も実施することなく同制度を廃止した。… https://t.co/FyyJAeWcct pic.twitter.com/QFbE8YVPMV
また、美山氏がヤマワケエステートの事業がほとんどポンジスキームと言う音声も流出しました。
スクープ!
— 芸能ライター山本武彦 (@geinowriter) March 20, 2025
【経済評論 続:REVOLUTION美山名誉会長音声]
東証8894 レボリューションの大株主であり名誉会長の美山俊氏が
ヤマワケエステートの事業のほとんどがポンジスキームと発言。
この会社大丈夫か?@tabbata @yamawake_estate #松田俊輔#美山俊#Revolution#ヤマワケエステート pic.twitter.com/wMJTHFWFQg

松田さんは否定してたけど、美山さんがヤマワケはポンジって言ってますね・・・
それにしても新藤元社長も松田さんもどうして元原弘産なんかに関わっちゃったんだろう・・・偏差値が高いのと賢いのは別という事か・・・
この動画だと松田氏も被害者ってイメージだけど、WeCapitalの以下の数字が凄すぎたからそれを子会社にするREVOLUTIONの株価が暴騰し、本決算でガイダンスがしょぼかった(松田氏はのれん償却のせいで株価暴落と言っているが違う)から暴落した訳で、この間違っていた過大な数字を出したのがWeCapital側なら悪意性と共犯性を感じるんだよね。



決算ガイダンスが上の数字通りだったら株価は暴落してなくて松田さんは高値で売り抜けてたでしょうから、「優待で上がった株価分の利益は得ていない」は結果論かな
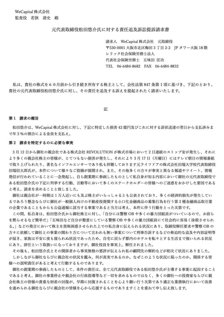
民事訴訟(五味田氏→松田氏)
2025年3月28日、元WeCapital取締役(創業者の一人)五味田匡功氏が松田氏に対して42億円の損害賠償訴訟を提訴しました。
その内容は松田氏が田端氏のYouTubeチャンネルで語っていた内容と真逆の物でした。
昨日、株式会社REVOLUTION(東証8894)の子会社であるWeCapital株式会社対して株主代表訴訟提訴請求を行いました。
— 五味田 匡功|レリック社労士法人代表 (@masa_gomita) March 28, 2025
株主でもある私自身が創業メンバーであり元取締役という立場からの提訴請求です。またこの提訴請求をもって公益通報とさせて頂きます。
もう松田氏深山氏達からの圧力には屈しません。 pic.twitter.com/RRK8TDtrEC




※後日(2025年4月11日)に松田氏が回答書を提出していますので、それは青文字で記載します。








- 松田氏はWeCapital株主に「自分には警察OBや多くの暴力団組員がついているのでお前を黙らせるなど簡単だ」「五味田など自分が懇意にしている警察OBや多くの暴力団組員にて社会的に容易く抹殺させられる」と発言(五味田氏はそれを伝え聞く)、五味田氏の元へ刑事告訴するなどの脅迫的な内容証明書が届きホテルを転々する生活に追いやられ取締役辞任に追い込まれた
→五味田氏はWeCapitalを海外の取引所に上場させる業務に携わっていたが失敗したため責任を取る形で自ら辞任したのであり、「申し訳ない」というメールも現存しており、それを事後的に解任されたと主張しても説得力がない - ヤマワケの償還が遅延しているファンド案件等は従来あった「買い戻し特約」がない契約となっており、売り主から接待等もあり実勢価格より大幅に高額で買ったため出口先(売却先)が決まっていない。これらは松田氏の仲介案件が多く松田氏へキックバックがあったとの伝聞有り
- 償還遅延している札幌の3物件
持ち込み業者と松田氏のビジネスパートナーによる松田氏への海外で過剰な接待の結果、実勢価格から大幅に上回った金額でファンド組成したので出口先が見つからない
→過剰な接待の内容が不明なので反論は控えるがそれは案件組成に影響していない。議事録も現存しており正常な業務プロセスによって案件が組成された - 千葉県松戸市ビル一棟ファンド
従来売り主に課していた買い戻し特約なしで、手付金が異常に高額な不適切売買契約となっており、何度も他の役員が制止したにも関わらず松田氏の独断でファンド組成。これも実勢価格から大幅に上回ったファンド組成であったため出口先が見つからない
→全ての案件で買い戻し特約が付いていた訳ではなく、手付金の多寡で不適切と判断はおかしく正常な業務プロセスでファンドは組成された。異議があるなら五味田氏が取締役会で堂々と反対すれば良かったのにせず事後的に言われても五味田氏が職務を履行していなかったという証拠にしかならない - 北海道札幌市すすきの中心商業地ファンド
千葉県と同じ状況の上、建物テナントが風俗業者である事を公表せずファンド組成
→本件は建物ではなく土地を対象としたファンド。むしろ風俗が入った建物が建っていれば投資対象として利回りが高いので投資対象としての妥当性が否定され私に法的責任が成立する根拠とはならない。勿論私の独断でファンド組成していない - 東京都世田谷区岡本バリューアップファンド
松田氏の関係者である深山信次氏の案件であり、所在地に建物自体が存在しておらずリフォームという名目で投資家から出資金を募ったがその資金は他に流出。この案件は一度社内で否決されたのに再審査時に「否決不可」案件として承認された。ここに関わっている人物が暴力団に関係する人物と想定される
→深山氏が暴力団関係者であるとほのめかしているが、反社チェックを行って反社ではないと確認済み。資金流出は具体的な指摘がないため不明だがそういった事実関係はない。
- 償還遅延している札幌の3物件
- 松田氏は接待交際費や海外出張経費として会社の経費をカジノやキャバクラで使っており、その不正支出は2億円を下らない
- REVOLUTIONがWeCapitalを買収発表する前に松田氏が関係者に漏らし、関係者が発表前にREVOLUTION株を買うインサイダーで利益を得た上、その利益の25%を成功報酬として松田氏が求めた事案も有り。50名以上がこのインサイダーで利益を出したリストがある
→株式交換(REVOLUTIONによるWeCapital買収のための株式交換)を行った際、インサイダー情報に該当する可能性があるので各株主に対して「REVOLUTION株の売買をしてはならない、この情報を漏らしてはならない」と書面で通知しており、インサイダーには当たらない - REVOLUTIONがWeCapitalを子会社化する株式交換スキームが異例でREVOLUTIONの株価を上げて売却益を得る目的だったと類推される
→「株式交換」という手続きが行われた事実はない。REVOLUTION社が行った株式交付手続きは一般的な手法を用いて交換価値が算定されており問題はない。尚、私がREVOLUTION株を売却したのは同社決算発表後の株価暴落後であり、株主優待導入のリリース後の株価暴騰時ではないためその分の利益は得ていない - REVOLUTIONの株主優待を提案したのは松田氏であるとの伝聞。その際「株式交換によって取得した株は売却しない」という意思が伝達され経営社会議に記録されている。にも関わらず松田氏は株式を売却し、結果株主数が増えて株主優待は廃止され株価は大暴落した。これはインサイダーに該当する
→株主優待を採用・廃止したのはREVOLUTION社の取締役会であり私は取締役でもないので参加もしていない。勿論その意思決定に影響力を行使出来る立場になかった
超要約すると「松田氏が全部悪い」

松田さんが田端さんのチャンネルで言ってた事と真逆の事ばかり!!
もう誰が言ってる事が正しいのか分からないから裁判で決着を付けてもらいましょう。ただ、買収発表前に株価上がってたのは明らかに買収情報漏れてたよね。後、この訴状でも書いてなかったけど、優待発表後に株価全戻しで急落したのもインサイダーがあったと考えるのが自然



尚、訴状で建物が存在しないと指摘されている「東京都世田谷区岡本バリューアップファンド」について住所を特定しGoogleマップで見たら建物が確認出来ました。
※今もあるかは不明です
※特定した住所が間違っている可能性もあります
地番(登記簿)と住所は別で住所だと「岡本三丁目●番●」に該当するそうです。
— 塩漬けマン@投機ブログ (@shiozukemann) March 28, 2025
そこをGoogleマップで確認すると建物が確認出来ました。
※ただし今もあるかは不明
※リフォームなのに3.4億も掛かるのは土地ごと買ってるからかな
尚、この訴訟発表に先立ち五味田氏は北浜山田亨事務所(トンピン氏の事務所)にアドバイザリー契約を締結していました。
レリック社会保険労務士法人
— 五味田 匡功|レリック社労士法人代表 (@masa_gomita) March 27, 2025
代表 五味田 匡功(元WeCapital株式会社取締役)
保有の非上場株式による議決権行使及び運用方針について
北浜山田亨事務所様(https://t.co/TXea8iMB3G)がアドバイザリー契約を締結していただくことになりました。 https://t.co/AOh5l509v2
トンピン氏は2024年から松田氏について言及していました。
トンピンさんの情報網は凄いな
— Nihao (@Nihao46494649) March 20, 2025
あの時にヤマワケのポンジを知ってたんやね。 pic.twitter.com/gCAk9S4W5T
2025年3月28日夕方にZ李氏が「松田氏から色んなインサイダー情報を得ている」「トンピン氏の名前を騙って2億円集めた」と誰かがゲロっている真偽不明動画を拡散しました。
ヤマワケエステート関係者がレボリューションのインサイダーをしていて、投資家トンピンの名前を騙って2億円詐欺したやつが債権者にとっ捕まってゲロってる動画が回ってきた。
— Z李 🇺🇦 NO WAR 🕊 (@ShinjukuSokai) March 28, 2025
これ逮捕者たくさん出るんだろうな。
どっちかと言うとヤマワケのがタチ悪いんじゃないか?でもレボも優待バックれたしな。 pic.twitter.com/N5tZH7ERLb

第三者委員会・SESC・東証・検察・裁判(民事・刑事)とリーガルバトルが入り乱れてるけど、あっちの結果がこっちにも影響するから、合同捜査本部みたいなのを作ってまとめて調べないと収拾が付かないし、リーガルリソースの無駄遣いになりそう
松田氏反撃
2025年4月7日に松田氏はREVOLUTIONに対して2025年3月11日付の適時開示「株主優待制度の廃止に関するお知らせ」に虚偽記載があるため法的処置を取ると通知文を送りました。
株式会社REVOLUTIONによる2025年3月11日付の適時開示「株主優待制度の廃止に関するお知らせ」( 出典元:日経 https://t.co/PfxLTFWqD8 )について、看過できない重大な事実誤認と虚偽記載が含まれていると判断し、3月17日付で訂正の適時開示および調査を求める通知書を提出いたしました。… pic.twitter.com/wIozXTjBWu
— 松田 悠介 | Matsuda Yusuke (@matsuda_ysk) April 7, 2025
- 当社株式を「売却しない」との口頭合意は、一切存在しておりません。
- 交付された株式のうち、売却制限のない分については、市場での売却が当初から想定されていた内容で、売却については前代表の新藤氏、実質的支配者の美山氏にも伝え了承を取っておりました。
- 「株主優待のための説明・了承を得た」との記載も事実無根です。
- REVOLUTION社とWeCapital社の間で「経営統合に関する協議」も行われておりません。
2025年4月11日に松田氏は五味田氏の株主代表訴訟提訴請求に対して回答書を提出しました。この内容については分かりやすくするため、上記「民事訴訟(五味田氏→松田氏)」の五味田氏の主張に追記する形でまとめています。
回答書続き(2/2) pic.twitter.com/Gg02XJCkBs
— 松田 悠介 | Matsuda Yusuke (@matsuda_ysk) April 11, 2025
五味田氏追撃
2025年5月15日、五味田氏はWeCapital執行役員・竹岡裕介氏(TSM社長)、取締役・芝清隆氏(TSM取締役・ヤマワケエステート社長)に対して民事訴訟を提起しました。
多額損失を与えた株式会社REVOLUTION(東証8894)の子会社WeCapital元松田取締役に対する株主代表訴訟提訴請求に続き、竹岡取締役・芝取締役に対して株主代表訴訟提訴請求を行いました。引き続き第三者委員会および司法の判断に委ね適正な処理を見守ります。 pic.twitter.com/ndIk8JGQLt
— 五味田 匡功|レリック社労士法人代表 (@masa_gomita) May 12, 2025





犯罪のオンパレードだけどアジャイル・メディアの仕手戦の本尊がこの人達ってしれっと飛び火してますね

アジャイルネットワーク
— 褒めちゃん2nd season(2,000万への軌跡)🥺 (@infoteria3rd) September 1, 2023
3000見るまで売れません#アジャイル #トンピン pic.twitter.com/hq7Xqn4NfS
6573 アジャイルメディア
— トンピンフィナンシャル CEO 山田 亨 (@Tonpin1234) October 20, 2023
DUCK DIVEてのは一番人気のブランドらしいで、オタクのお前らは知らんやろけどw
ほんで東京ガールズコレクションに出るんやって! pic.twitter.com/VUdyy9HnY6
M氏様
— mattachan(matu改名) (@matu67456260) November 1, 2023
お疲れ様です✨
11月1日のアジャイル&海帆とトンピンさん応援📣銘柄分析ありがとうございます😊
色々な下げ要因はあると思いますが、M氏さんや多くの応援団の方も、ザラ場中に力強く『なにも始まっていない買戻』も期待しながら現物ガチホ🦍で今日
も応援📣。https://t.co/ZbMAgcc5PH
トンピンちょこちょことアジャイル煽ってはいるけど公式アカウントはフォローまではしてないんだな
— 日村 (@imakebaiikabu) September 4, 2023
